Sistema de gestión de incidencias técnicas
Loading...
Date
2017-09-04
Journal Title
Journal ISSN
Volume Title
Publisher
Abstract
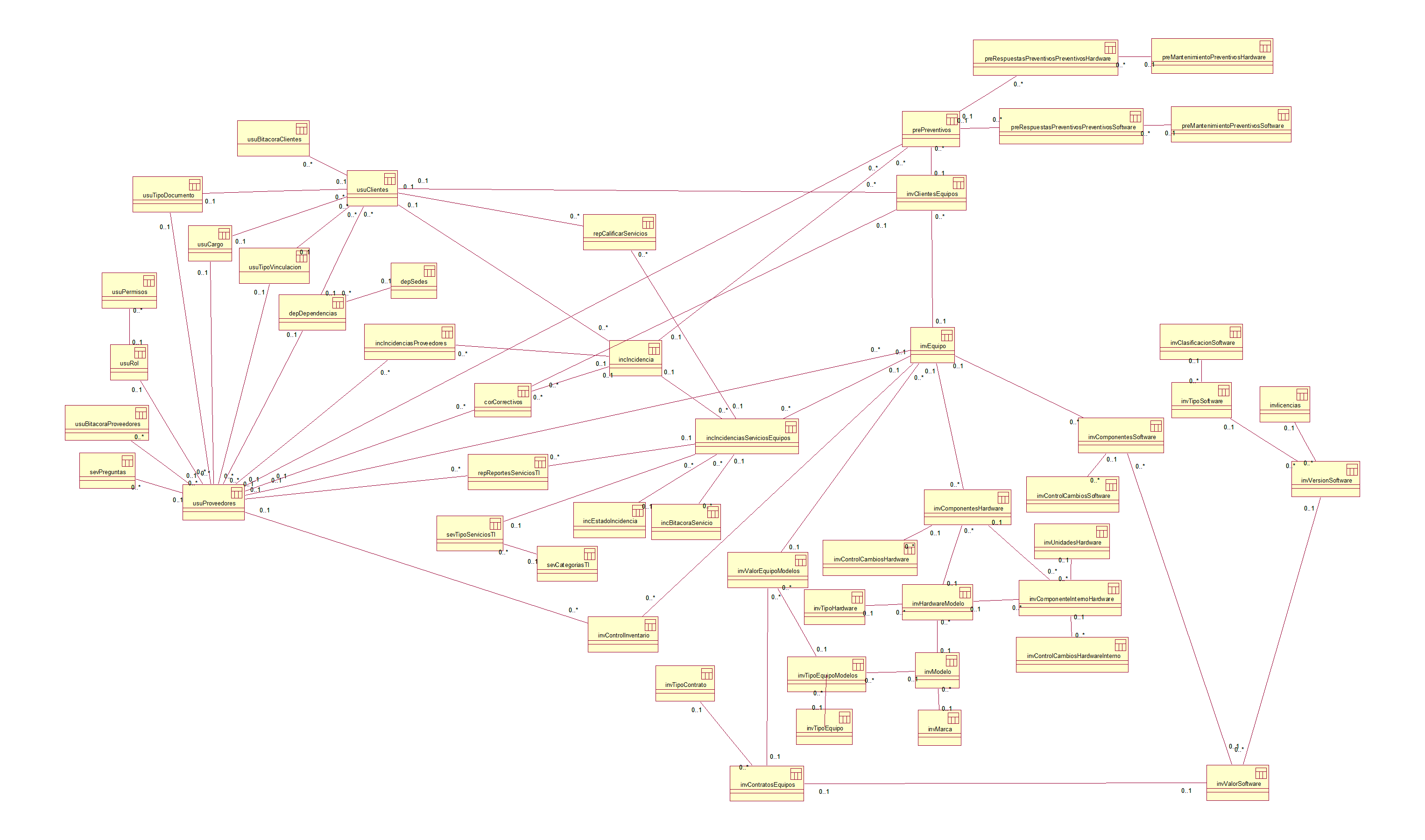
Frente a la necesidad de mejorar los procesos para el cumplimiento de las
funciones de la Oficina TIC estipuladas en el decreto 273 de 2013 de la Alcaldía Municipal
de Fusagasugá, se desarrolla el Sistema de Gestión de Incidencias técnicas (SIGIT) con el
fin automatizar procesos como la asignación, atención y documentación de las
incidencias técnicas y control de inventarios de los equipos de cómputo, además permitirá
la consolidación de reportes de hojas de vida, servicios y depreciación de recursos
tecnológicos, igualmente generará estadísticas de productividad e indicadores de
oportunidad y satisfacción que facilitará el evaluar y auditar los procesos.
El sistema de información está realizado bajo la metodología iterativa e incremental, hace
uso de patrones de diseño como el MVC (Modelo, Vista, Controlador) lo que permite un
desarrollo rápido, la reutilización de código y hacer cambios de una forma eficiente
durante la fase de desarrollo del software.
Abstract : Faced with the need to improve the processes for the fulfillment of the functions
of the TIC Office stipulated in decree 273 of 2013 of the Mayor's Office of Fusagasugá,
the Technical Incident Management System (SIGIT) is developed in order to automate
processes such as assignment, attention and documentation of technical incidents and
control of inventories of computer equipment, will also allow the consolidation of reports
of resumes, services and depreciation of technological resources, will also generate
statistics of productivity and indicators of opportunity and satisfaction that Will facilitate
the evaluation and audit of the processes.
The information system is done under the iterative and incremental methodology, it makes
use of design patterns like the MVC (Model, View, Controller) it allows a fast
development, reuse of code and make changes in an efficient way during the phase of
Software development.
Description
Keywords
Desarrollo de Software, Software Development, Gestion de Incidencias Técnicas, Management of Technical Incidents, MVC(Modelo, Vista, Controlador), MVC (Model, View, Controller), Control de Inventario, Inventory Control, Programacion, Programming, Metodologia Iterativa e Incremental, Metodologia Iterativa e Incremental
